
Electrical muscle stimulation (EMS), also known as neuromuscular electrical stimulation (NMES) or electromyostimulation, is the elicitation of muscle contraction using electric impulses.
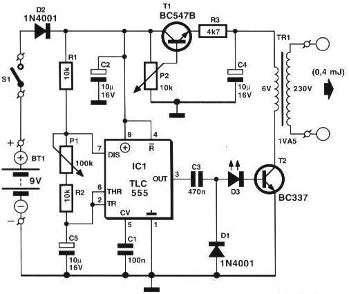
IC 7555 is wired as an astable multivibrator to generate about 80Hz pulses.
Using potentiometer P2 you can control the intensity of current sensing at the electrodes. The brightness level of LED1 indicates the amplitude of the pulses. If you want to increase the intensity, change P1 level.
TR1 is a small mains transformer with 220V primary to 6V, 100/150mA secondary. It must be reverse connected, i.e., connect the secondary winding to the collector of T2 and ground, and primary winding to the output electrodes. The output voltage is about 60V but the output current is so small that there is no threat of electric shock.
Electrodes are made of small, thinguage metallic plates measuring about 2.5xc3x972.5 cm2 in size. Use flexible wires to solder electrodes and connect to the output of the device. Before attaching metal electrodes to the body, wipe them with a damp cloth.
After attaching the electrodes to the body (with the help of elastic bands on velcro straps), flip switch S1 to activate the circuit and rotate the knob of intensity-control preset P very slowly until you feel a slight tingling sensation.

- Viewed 4715 times
https://rumunsko.mypage.cz/menu/lekarsk ... stimulator